Harjavalta-logo-2021Harjavalta-logo-2021Harjavalta-logo-2021Harjavalta-logo-2021
PALVELUTPALVELUT
  • Asuminen & ympäristö
    • Asuminen ja tontit
      • Avustukset ja lainat
      • Tontit
      • Vuokra-asuminen
      • Vapaat asunnot
    • Kaavoitus ja maankäyttö
      • Kaavoitus
      • Kiinteistötoimitukset
      • Kartat ja paikkatieto
      • Mittauspalvelut
    • Rakentaminen
      • Rakentamisen luvat
      • Rakentamisen ohjeistus
    • Tekniset palvelut
      • Liikenneväylät
      • Puistot ja yleiset alueet
      • Ateria- ja siivouspalvelut
      • Tilapalvelut
      • Vesihuolto
    • Ympäristö
      • Luvat, ilmoitukset, rekisteröinti
      • Ilmanlaadun seuranta
      • Jätehuolto
        • Jätehuollon valvonta
        • Kompostointi
        • Lajitteluohjeet
        • Vastaanottopaikat
      • Jätevedet
      • Ympäristöterveydenhuolto
      • Ympäristönsuojelu
      • Lomakkeet ja ohjeet
    • Turvallisuus
      • Ajankohtaiset asiat
    • Kierrätyskeskus Vallankierto
    • Hukkalämpö
  • Kaupunki & hallinto
    • Organisaatio
      • Kunnan organisaatiorakenne
      • Valtuusto
      • Kaupunginhallitus
      • Lautakunnat, toimikunnat, jaosto
      • Yhteistoimintasopimukset
    • Päätöksenteko
      • Kokousaikataulut
      • Esityslistat, pöytäkirjat ja viranhaltijapäätökset
      • Työryhmien muistioita
      • Pöytäkirjojen nähtävillä pitäminen
      • Hallintosääntö ja muita säädöksiä
      • Sidonnaisuusilmoitukset
    • Talous ja strategia
      • Kaupunkistrategia
      • Elinvoimaohjelma
      • Hyvinvointiohjelma
      • Yhdistysohjelma
      • Talousarvio ja -suunnitelma
      • Tilinpäätös
      • Tarkastuslautakunnan arviointikertomus
      • Tilintarkastuskertomus
      • Markkinointisuunnitelma
    • Tietoa Harjavallasta
    • Asiointi
      • Yksiköiden aukioloajat
      • Yhteisötalon varaus
      • Asiakirjajulkisuuskuvaus ja tietopyynnöt
      • Kuntalaisaloitteet
      • Palaute
      • Väärinkäytösilmoituskanava (Whistleblow)
      • Sähköiset ja tulostettavat lomakkeet
      • Tietosuoja
      • Yhteystiedot
  • Kulttuuri & vapaa-aika
    • Emil Cedercreutzin museo
      • Yhteystiedot
      • Aukioloajat
        • Kartat ja ajo-ohjeet
        • Esteettömyys
      • Pääsymaksut ja ryhmät
      • Turvallisuusohjeet
      • Koronamuistojen keruu
      • Näyttelyt
        • Perusnäyttelyt
        • Vaihtuvat näyttelyt
          • Ei tää mikkää uus mekko oo - Juhlapukuja eri vuosikymmeniltä Harjavallan maa- ja kotitalousnaisten kokoelmista
          • Tatsuo Hoshika - Taidetta Pohjantähden alla
        • Tulevat näyttelyt
        • Aiemmat näyttelyt
          • Ruoveden maisema -näyttelyn verkkojulkaisu 2019
        • Veistospuisto
      • Tapahtumat
      • Museokauppa
      • Museokahvila
      • Museo-opetus
        • Minecraft - Ulfberhtin miekka
        • Elokuvat sota-ajan muistoista
      • Tilojen vuokraus
      • Kuukauden esine
        • 2026
          • Tammikuu 2026
          • Helmikuu 2026
          • Maaliskuu 2026
          • Huhtikuu 2026
        • 2025
          • Tammikuu 2025
          • Helmikuu 2025
          • Maaliskuu 2025
          • Huhtikuu 2025
          • Toukokuu 2025
          • Kesäkuu 2025
          • Heinäkuu 2025
          • Elokuu 2025
          • Syyskuu 2025
          • Lokakuu 2025
          • Marraskuu 2025
          • Joulukuu 2025
        • 2024
          • Tammikuu 2024
          • Helmikuu 2024
          • Maaliskuu 2024
          • Huhtikuu 2024
          • Toukokuu 2024
          • Kesäkuu 2024
          • Heinäkuu 2024
          • Elokuu 2024
          • Syyskuu 2024
          • Lokakuu 2024
          • Marraskuu 2024
          • Joulukuu 2024
        • 2023
          • Tammikuu 2023
          • Helmikuu 2023
          • Maaliskuu 2023
          • Huhtikuu 2023
          • Toukokuu 2023
          • Kesäkuu 2023
          • Heinäkuu 2023
          • Elokuu 2023
          • Syyskuu 2023
          • Lokakuu 2023
          • Marraskuu 2023
          • Joulukuu 2023
        • 2022
          • Tammikuu 2022
          • Helmikuu 2022
          • Maaliskuu 2022
          • Huhtikuu 2022
          • Toukokuu 2022
          • Kesäkuu 2022
          • Heinäkuu 2022
          • Elokuu 2022
          • Syyskuu 2022
          • Lokakuu 2022
          • Marraskuu 2022
          • Joulukuu 2022
        • 2021
          • Tammikuu 2021
          • Helmikuu 2021
          • Maaliskuu 2021
          • Huhtikuu 2021
          • Toukokuu 2021
          • Kesäkuu 2021
          • Heinäkuu 2021
          • Elokuu 2021
          • Syyskuu 2021
          • Lokakuu 2021
          • Marraskuu 2021
          • Joulukuu 2021
        • 2020
          • Tammikuu 2020
          • Helmikuu 2020
          • Maaliskuu 2020
          • Huhtikuu 2020
          • Toukokuu 2020
          • Kesäkuu 2020
          • Heinäkuu 2020
          • Elokuu 2020
          • Syyskuu 2020
          • Lokakuu 2020
          • Marraskuu 2020
          • Joulukuu 2020
        • 2019
          • Tammikuu 2019
          • Helmikuu 2019
          • Maaliskuu 2019
          • Huhtikuu 2019
          • Toukokuu 2019
          • Kesäkuu 2019
          • Heinäkuu 2019
          • Elokuu 2019
          • Syyskuu 2019
          • Lokakuu 2019
          • Marraskuu 2019
          • Joulukuu 2019
        • 2018
          • Tammikuu 2018
          • Helmikuu 2018
          • Maaliskuu 2018
          • Huhtikuu 2018
          • Toukokuu 2018
          • Kesäkuu 2018
          • Heinäkuu 2018
          • Elokuu 2018
          • Syyskuu 2018
          • Lokakuu 2018
          • Marraskuu 2018
          • Joulukuu 2018
        • 2017
          • Tammikuu 2017
          • Helmikuu 2017
          • Maaliskuu 2017
          • Huhtikuu 2017
          • Toukokuu 2017
          • Kesäkuu 2017
          • Heinäkuu 2017
          • Elokuu 2017
          • Syyskuu 2017
          • Lokakuu 2017
          • Marraskuu 2017
          • Joulukuu 2017
        • 2016
          • Tammikuu 2016
          • Helmikuu 2016
          • Maaliskuu 2016
          • Huhtikuu 2016
          • Toukokuu 2016
          • Kesäkuu 2016
          • Heinäkuu 2016
          • Elokuu 2016
          • Syyskuu 2016
          • Lokakuu 2016
          • Marraskuu 2016
          • Joulukuu 2016
        • 2015
          • Tammikuu 2015
          • Helmikuu 2015
          • Maaliskuu 2015
          • Huhtikuu 2015
          • Toukokuu 2015
          • Kesäkuu 2015
          • Heinäkuu 2015
          • Elokuu 2015
          • Syyskuu 2015
          • Lokakuu 2015
          • Marraskuu 2015
          • Joulukuu 2015
        • 2014
          • Tammikuu 2014
          • Helmikuu 2014
          • Maaliskuu 2014
          • Huhtikuu 2014
          • Toukokuu 2014
          • Kesäkuu 2014
          • Heinäkuu 2014
          • Elokuu 2014
          • Syyskuu 2014
          • Lokakuu 2014
          • Marraskuu 2014
          • Joulukuu 2014
        • 2013
          • Tammikuu 2013
          • Helmikuu 2013
          • Maaliskuu 2013
          • Huhtikuu 2013
          • Toukokuu 2013
          • Kesäkuu 2013
          • Heinäkuu 2013
          • Elokuu 2013
          • Syyskuu 2013
          • Lokakuu 2013
          • Marraskuu 2013
          • Joulukuu 2013
        • 2012
          • Huhtikuu 2012
          • Toukokuu 2012
          • Kesäkuu 2012
          • Heinäkuu 2012
          • Elokuu 2012
          • Syyskuu 2012
          • Lokakuu 2012
          • Marraskuu 2012
          • Joulukuu 2012
      • Emil Cedercreutzin elämäntyö
        • Henkilökuva
        • Ura
        • Emil Cedercreutz kuvanveistäjänä
        • Emil Cedercreutzin veistoksista
        • Emil Cedercreutz siluettitaiteilijana
        • Taiteilijakoti Harjula
        • Maahengen herääminen
        • Maahengen temppeli
        • Emil Cedercreutzin museo
        • Hallinto ja yhteistyötahot
      • Asiantuntijapalvelut
      • Kokoelmat
        • Taiteilijat kokoelmissa
        • Valokuva-arkisto
        • Kokoelmapoliittinen ohjelma
      • Verkkojulkaisut
      • Media
        • Lehdistötiedotteet
      • In English
        • Opening hours
      • Satakunnan Historiallinen Seura
        • Ajankohtaista
        • Julkaisut
        • Hallitus
        • Jäseneksi
        • Säännöt ja rekisteriseloste
      • Kotiseutuyhdistys Harjulan Kilta ry
        • Ajankohtaista
        • Toiminta
        • Julkaisut ja näyttelyt
        • Hallitus
        • Jäseneksi
      • Palaute
    • Kirjasto- ja kulttuuripalvelut
      • Yhteystiedot
      • Aineistohaku / verkkokirjasto
      • Aineistot
      • Aukioloajat
      • Kirjaston käyttäjälle
      • Kulttuuriavustukset
      • Käyttösäännöt, maksut ja myytävät tuotteet
      • Palvelut
      • Sotaveteraanien perinnenäyttely
      • Tapahtumat ja näyttelyt
        • Näyttelyt
        • Kerhot
        • Muut tapahtumat
        • Lapset ja nuoret
    • Liikunta- ja uimahalli
      • Aukioloajat
      • Hinnat
      • Yhteystiedot
      • Ohjatut ryhmät
      • Allasvaraukset
      • Sähköinen varausjärjestelmä
    • Liikunta
      • Kuntoreitit- ja polut
      • LiikU - Liikkuen läpi vuoden
      • Honkalan voimailusali
      • Frisbeegolfradat
      • Salivuorot
        • Salivuorohakemukset
      • Uimarannat
    • Matkailu
    • Nuorisotyö
      • Etsivä nuorisotyö
      • Leirit, retket ja kerhot
      • Nuorisotila
      • Nuorisovaltuusto
    • Tapahtumakalenteri
    • Yhdistykset ja Seurat
      • Palvelukeskus Hopeakeidas / Palvelukatu 10
    • Harjavalta 150
  • Hyvinvointi
    • Hyvinvointi ja terveysvalmennus
    • Hyvinvoinnin ja Terveyden edistämisen ohjelmat ja suunnitelmat
    • Sosiaali- ja terveyspalvelut
      • Multilingual Info
    • Lapsiparlamentti
    • Seuraparlamentti
    • Vanhus- ja vammaisneuvosto
    • Eläinlääkintä ja terveysvalvonta
    • Vertaisauttamista Commulla
  • Työ & yrittäminen
    • Harjavallan työpaja
    • Avoimet työpaikat
    • Maaseutupalvelut
    • Yrittäminen
    • Yrityspalvelut
    • Työllisyyspalvelut
      • Satakunnan työllisyysalue, Harjavallan toimipiste
      • Ajankohtaiset asiat
    • Yritystontit
    • Tarjouspyynnöt
  • Varhaiskasvatus & koulutus
    • Varhaiskasvatus
      • Varhaiskasvatuksen lomakkeet ja dokumentit
      • Esiopetus
      • Perhepäivähoito
      • Kotihoidon tuki
      • Varhaiskasvatussuunnitelma
      • Varda - Varhaiskasvatuksen tietovaranto
      • Päiväkodit
        • Pohjoisrannan päiväkoti
        • Joenrannan päiväkoti
        • Vinnarin päiväkoti
    • Perusopetus
      • Pirkkalan koulu
      • Keskustan alakoulu
      • Keskustan yläkoulu
      • Opetussuunnitelma
      • Kouluun ilmoittautuminen
      • Aamu- ja iltapäivätoiminta
      • Kerhotoiminta
      • Koulukuljetusreitit
    • Lukio
    • Kansalaisopisto
    • Koulujen työ- ja loma-ajat
OIKOPOLUTOIKOPOLUT
  • Town of Harjavalta
  • Asiointi
  • Palaute
  • Yhteystiedot
  • Kartat
  • Matkailu
  • Webmail
  • Webmail opetus
  • Intranet
  • Haku
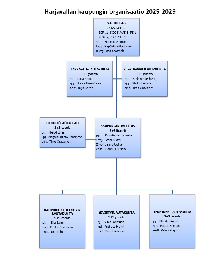
Etusivu / Kaupunki & hallinto / Organisaatio / Kunnan organisaatiorakenne

Kunnan organisaatiorakenne

MENUMENU
  • Kaupunki & hallinto
    • Organisaatio
      • Kunnan organisaatiorakenne
      • Valtuusto
      • Kaupunginhallitus
      • Lautakunnat, toimikunnat, jaosto
      • Yhteistoimintasopimukset
    • Päätöksenteko
      • Kokousaikataulut
      • Esityslistat, pöytäkirjat ja viranhaltijapäätökset
      • Työryhmien muistioita
      • Pöytäkirjojen nähtävillä pitäminen
      • Hallintosääntö ja muita säädöksiä
      • Sidonnaisuusilmoitukset
    • Talous ja strategia
      • Kaupunkistrategia
      • Elinvoimaohjelma
      • Hyvinvointiohjelma
      • Yhdistysohjelma
      • Talousarvio ja -suunnitelma
      • Tilinpäätös
      • Tarkastuslautakunnan arviointikertomus
      • Tilintarkastuskertomus
      • Markkinointisuunnitelma
    • Tietoa Harjavallasta
    • Asiointi
      • Yksiköiden aukioloajat
      • Yhteisötalon varaus
      • Asiakirjajulkisuuskuvaus ja tietopyynnöt
      • Kuntalaisaloitteet
      • Palaute
      • Väärinkäytösilmoituskanava (Whistleblow)
      • Sähköiset ja tulostettavat lomakkeet
      • Tietosuoja
      • Yhteystiedot

Ajankohtaista

  • 11.5.2026
    Satakunnan alueellinen asiantuntijapaneeli mielenterveysohjelmasta 29.5.2026 klo 13–15
  • 4.5.2026
    Vallan Väylä 2/2026 on julkaistu
  • 9.4.2026
    Kansallisen veteraanipäivän vietto Harjavallassa 27.4.2026
  • 9.2.2026
    Vallan Väylä 1/2026 on julkaistu
  • 14.1.2026
    Miltä näyttää Harjavallan talous vuonna 2026

Harjavallan kaupunki

Harjavallankatu 13
29200 HARJAVALTA

Tietosuojaseloste

Saavutettavuusseloste

Yhteystiedot

Puhelin (vaihde)
02 535 9011

Sähköpostiosoitteet
etunimi.sukunimi@harjavalta.fi tai
harjavallan.kaupunki@harjavalta.fi

Laskutustiedot

Harjavallan kaupunki
Y-tunnus 0132585-1

Laskutus ensisijaisesti verkkolaskuna

Verkkolaskuosoite
OVT-tunnus: 003701325851
Operaattoritunnus: E204503
Välittäjä: OpusCapita Solutions Oy

Paperilaskuna
Harjavallan kaupunki
Harjavallankatu 13
29200 HARJAVALTA

tai sähköpostilla: rahatoimisto@harjavalta.fi

Oikopolut

  • Ajankohtaista
  • Palaute
  • Tapahtumakalenteri
  • Webmail
  • Intranet
  • Evästekäytäntö (EU)
© Harjavallan kaupunki
    Hallinnoi evästeiden suostumusta
    Sivustolla käytetään evästeitä analytiikkaa varten. Valitsemalla Hyväksy-painikkeen hyväksyt evästeiden käytön. Voit hallinnoida evästeiden käyttöä Näytä asetukset -painikkeesta.
    Toiminnalliset Aina aktiivinen
    Tekninen tallennus tai pääsy on ehdottoman välttämätön oikeutettua tarkoitusta varten, joka mahdollistaa tietyn tilaajan tai käyttäjän nimenomaisesti pyytämän palvelun käytön, tai yksinomaan viestinnän välittämiseksi sähköisen viestintäverkon kautta.
    Asetukset
    Tekninen tallennus tai pääsy on tarpeen laillisessa tarkoituksessa sellaisten asetusten tallentamiseen, joita tilaaja tai käyttäjä ei ole pyytänyt.
    Tilastot
    Tekninen tallennus tai pääsy, jota käytetään yksinomaan tilastollisiin tarkoituksiin. Tekninen tallennus tai pääsy, jota käytetään yksinomaan anonyymeihin tilastollisiin tarkoituksiin. Ilman haastetta, Internet-palveluntarjoajasi vapaaehtoista suostumusta tai kolmannen osapuolen lisätietueita pelkästään tähän tarkoitukseen tallennettuja tai haettuja tietoja ei yleensä voida käyttää tunnistamaan sinua.
    Markkinointi
    Teknistä tallennustilaa tai pääsyä tarvitaan käyttäjäprofiilien luomiseen mainosten lähettämistä varten tai käyttäjän seuraamiseksi verkkosivustolla tai useilla verkkosivustoilla vastaavia markkinointitarkoituksia varten.
    • Hallitse vaihtoehtoja
    • Hallinnoi palveluita
    • Hallitse {vendor_count} toimittajia
    • Lue lisää näistä tarkoituksista
    Näytä asetukset
    • {title}
    • {title}
    • {title}